The Interledger Community 🌱

Devon
Devon

Posted on

Integrate support for the Web Monetization standard into Open Index Protocol and it’s Reference Client... — Grant Report #1

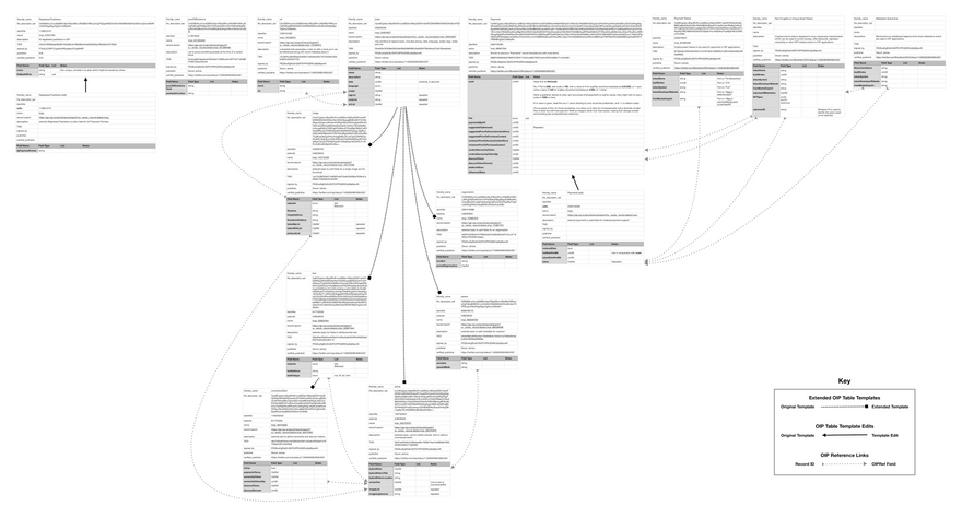
Alt Text
Full Resolution PDF of the above

Project Update

So far we have been focused on making some necessary preparations to our reference client “DDX” giving it user registration/login support and a built in HD multi-wallet. We’ve also defined a handful of new OIP table templates that we’ll be publishing to the index soon so that we can take our next steps in integrating support for Coil.com subscribers.

We have not been able to make as much progress as we’d aimed to by this point because one month into development we discovered some serious bugs in a pretty fundamental piece in the development of our protocol stack and had to pause the grant project to address them.

Progress on objectives

Toward these objectives:
[ ] Support current OIP projects in upgrading their implementation to use WM in the best way for their unique use case.

  • We have continued working with a number of partners and new potential partners to implement the access controlled content functionality we’re building into their own applications

[ ] Implement WM on Al Bawaba’s platform by working with their developer team to build a plugin for Drupal, the CMS they use to publish content. And onboard a portion of Al Bawaba’s end users by seeding their user account with a small amount of cryptocurrency so they can try the WM tipping feature without initially having to spend their own money.

  • We have had weekly meetings with them to support them using these access controlled content templates to do a monetization test for their users, and on their plans to batch publish their back catalog of roughly 80 million news articles

[ ] Support other OIP projects in adding WM tipping functionality

  • We’re doing a presentation for the Consensus conference hosted by CoinDesk. They requested an interactive component and we’re aiming to use some of the functionality built for this project in the demo

Toward this objective:
[ ]Develop integration between the Web Payments spec, the Coil.com implementation and Open Index Protocol’s reference client, DDX, and deliver a developer kit and documentation that makes it easy for any web developer to create a platform on OIP with WM & Coil

  • Will outline specific progress in next section...

Key activities

Implmentation plan per our original proposal:
[ ]Add WM support to the OIP daemon
[ ]Add user account support to DDX reference client
[ ]Expand token controlled access functionality within OIP with additional options (resulting in streaming payments via Coil, access via NFT, and PPV purchase options)
[ ]Add login with Coil to DDX
[ ]Add WM streaming payments to DDX
[ ]Build out documentation and unit tests to turn DDX into a developer kit
[ ]Support OIP projects in upgrading their implementations to take advantage of new payment options offered by WM.

We've made this progress:

  • Created a backend user DB
  • Built a registration/login process
  • Wrapped user accounts around a hierarchically deterministic multi wallet implementation which only stores users encrypted keys
  • Defined three new OIP table templates for access controlled content paid for via normal tokens like BTC, specifically designated NFTs, and to payment pointers using Coil

Communications and marketing

We’ve tweeted about it

We sent a newsletter about it

And Amy mentioned it in the latest episode of the What Kind of Internet Do You Want? Series

What’s next?

[ ] Finish swapping out UI fields for “private key” to instead use the logged in users private keys from their HDMW wallet
[ ] Use this new functionality in the DDX publishing side to publish OIP table templates for access controlled content
[ ] Connect our login/wallet to the Coil.com api so that subscribers can access send streaming payments to records with a Payment Pointer address in it
[ ] Build out logic so that if a record has content with multiple ways to be accessed and the user has access to more than one of them, the most efficient and least expensive choice will be used to access the content for the user
[ ] Develop unit tests and API documentation for everything
[ ] Produce a demo video showing off all these cool features

What community support would benefit your project?

It would be fabulous if folks could amplify the demo video and GitHub of the reference client when they’re ready :)

Additional comments

We're so glad to be part of the web monetization community & can’t wait to see everyones work!

Relevant links/resources (optional)

Top comments (1)

Collapse
 
chrislarry profile image
Chris Lawrence

Please feed the program team videos/libraries to share when you have them!