The Interledger Community 🌱

Joanna Walther for Snake Nation As- A-Tier 1 ILPS

Posted on • Edited on

Tier 1 Interledger Service Level Provider — Grant Report #1

Image description

Project Update

The past weeks have been full of interesting insights and learnings, interviews and brainstorm sessions. We have conducted extensive research and talked to various experts from inside and outside of our network. After this research phase is completed we will proceed to flesh out the roll-out strategy for building a Tier 1 ILSP infrastructure within our AASU (All-African Student Union) ecosystem.

We have had two main takeaways from this research period so far. First, there is a focus for African-led tech solutions to be utilized in the push for AfCFTA. And secondly, in order to build a Tier 1 network we may need to leverage hardware just as much as cloud infrastructure. Providing ILP node access to users via a device simplifies the installation and therefore accelerates adoption and dissemination in the regions we are trying to reach.

Progress on objectives

The proposed objectives were:

We will compare an ideal **Tier 1 ILSP* infrastructure within our current University footprint and AASU ecosystem. This includes:*

  1. Surveys of each market and university infrastructure.

    During the market research of the past weeks the importance and need of building a Tier 1 ILSP network in Africa have become highly apparent. Enabling high-volume - low-value transactions on the continent and intercontinental provides an incredible opportunity for financial inclusion and economic growth. However, the attempt to provide a dense cross-border network does bear challenges:

    Regulations & Licensing: The regulatory landscape is fluid per country. The processes of obtaining licenses are lengthy and different in each country.
    Settlement: If we want to be accessible and operate in more than one country we have to provide various off-ramp possibilities for users to cash out which means we need to set up several integrations and partnerships with 3rd parties settlement.
    Community education: The node network community needs to be trained on ILP & node maintenance to facilitate adoption and ensure functioning nodes.

    In addition, as part of our survey we have reached out to our networks and are carrying out interviews with various experts from the digital payments and banking sector. This is laying the groundwork for us to understand (regulations, licensing and costing) and survey the markets we will be targeting. We have also engaged with our university partners and are discussing different approaches for the setup of the ILSP network within the university structure.

  2. Creating criteria for ideal node locations and environments, such as connectivity, alternative payment methods, and current international and cross-border payment methods and platforms.

    Internal discussions and insights from industry experts and university contacts have assisted in collecting a first draft of criteria for node locations and environments.

  3. Minimum viable integrations, time horizon, complexity of integration and cost of ILP Nodes network across Africa.

    We have started identifying potential key partners for integrations. As we continue with the project we will be able to determine the timeline and costs of a node network across Africa specifically around regulatory requirements and the ability to operate within a Sandbox environment.

    Research has surfaced EMTech Innovation solutions to help guide regulations and participate in the Ghanaian Sandbox. This tool is expanding to other countries and will allow for simulations of cross-border transactions. It would be a great value add to the work we are doing in the regulatory space to invest in tools that help navigate this complex space, especially Africa.

    How this tool can help us:

    Regulatory Review
    Review regulatory requirements set by regulatory institutions around the globe

    Connect With Test RegAPIs
    Quickly test our products in controlled scenarios using minimal risk environment

    Submit Digital Applications
    Seamlessly submit all regulatory forms online and communicate directly with Regulators

    Stay Compliant With DeveloperFriendly APIs
    Utilize APIs to share near real-time data with regulators to stay compliant once in market

    The development of this platform is still early, however by adding it to our regulatory tool kit now we are able to navigate early. We also have identified individuals that are helping to close the knowledge gap of regulatory requirements to gaining clarity for the node network. For faster go-to-market, financial service providers can use this platform to streamline regulatory engagement and compliance reporting. The Digital Regulatory Sandbox and presents an opportunity to test new products and services with regulatory supervision while addressing issues before the product or service is offered on a wider scale.

Image description

Regulatory Task Force Nominations:
Michelle Chivangu - Global Policy House. Currently doing regulatory research for African Union and African Continental Free Trade Area (AfCFTA)
Carmelle Cadet - EMTech - Founder & CEO. Modern central banking, Infrastructure, Financial Inclusion

Image description

Key activities

1. Engage with our network

We have conducted interviews with experts and potential key partners from regulatory bodies, financial service providers and other entities:

Image description

Important takeaways from the expert interviews:

Regulation: Regulations around financial service providers and cross-border transactions is different for each country on the continent. In the past few years there have been regional efforts to work towards interoperability. Currently, PAPSS (Pan-African Payment & Settlement System) a product of Afrexim Bank is the most promising cross-border initiative for the continent, backed by central banks and commercial banks.

Licensing: There are various types of licenses that are required for a company to provide financial services e.g. money transmission licenses, bank charters, securities licenses, insurance licenses. The specific requirements for obtaining these licenses may vary depending on the jurisdiction where the company is operating and the specific financial services it provides.

Partnerships:

Universities

Currently, we have a partnership with CPUT (Cape peninsula University of Technology) through their program BIIC to host and help develop a Tier 1 interledger node by Snake Nation. The university of TUT (Tshwane University of Technology) is interested in hosting the development of Snake Nation’s node hardware at their technical workstation where they will also help train others in mechatronics engineering and hardware development.

The Technology Innovation Agency of South Africa (TIA) is interested in supporting Snake Nation in the development of the Tier 1 node infrastructure located in universities across South Africa. They will assist on the Innovation Skills Development and Enterprise Development. We are already working with the SETAs (Skills Education and Training Authorities) to fund for learnerships, internships and skills programme training focusing on the sustainability of technology businesses, the impact will be measured against the SDG’s (Sustainable Development Goals) and the triple challenges (Unemployment, Inequality and Poverty) .

In addition, through our partnership with the Technological Higher Education Network South Africa (THENSA) we can roll-out the infrastructure to all the university of technology in the country. The THENSA is the representative body for technology focused member institutions in Africa. It exists to enable its partner institutions to respond to the challenges and targets set in the UN SDGs and the Africa 2063 Agenda through Technological Education, Research and Innovation.

2. Host ideate panel

We are planning to host 2 separate panels in February:

  1. The panel will focus on addressing current regulatory and financial issues in Africa and their effects on the existing payments space and innovations such as the ILP. Wish list - Preliminary panels: technical panel with ILP technical experts (Alex Lakatos, Chris), regulation (TIA, Better Than Cash Alliance, Global Policy House), and payments industry (Chipper Cash, Silicone Capital).
  2. A creative panel with panelists from different sectors of the creative industry as well as ILP experts to discuss opportunities for the industry. In addition the panel aims to create awareness amongst the creative community and educate about the interledger network.

3. Define Roll- out strategy

We have formulated an early strategy with objectives of establishing a testable node network in an African Sandbox environment. To ensure the network is always on and stable during the testing period we are aiming to have a minimum of 1000 active nodes within the network.

Node Types

We differentiate between 3 node types: backbone nodes, premium nodes and edge nodes. As a Tier 1 ILSP we have to guarantee a certain level of reliability and mitigate network downtimes. Therefore, we will have a solid number of backbone nodes that are strategically placed in data centres around the continent. This will also help us to gain the trust and approval of regulators and traditional financial service providers (FSPs) such as central and commercial banks to adopt and use the interledger for instant cross-border payments. The premium nodes will be higher tier nodes that FSPs or universities can host to participate in the Interledger Network and facilitate transactions at a larger scale. Lastly, the edge nodes are hosted by individuals who are interested in running an ILP node and earning money by facilitating transactions. These will be early adopters, similar to individuals who started bitcoin mining when it had not yet been popularised. Within the pilot phase we will be focussing on setting up backbone nodes in one data centre and higher tier nodes with the partner universities.

Hardware

The hardware that will be used to host the software will be different depending on what kind of node user/node type it is. At our current research stage, the hardware of the nodes maintained by individuals will be similar to a Raspberry Pi with regard to size and appearance, so that it does not utilize a lot of space as it will be stored in a home. Additionally if individuals choose to host several nodes they will not struggle to find storage room. The university premier nodes will live in smart TV screens throughout the campus. These screens will also be used for advertising purposes and applications to maximize on their practicality and profitability.

Node distribution

We have identified the following opportunities for distributing nodes and setting up a wide-ranging and dense node network throughout the pilot phase.

  1. Premium Nodes - University Campus:

    Initially the choice of hardware for university campuses was a Raspberry Pi as well, however we discovered that we can use existing hardware e.g. smart TV screens that can be found on every campus. Reflecting Snake Nation’s pillars, the screens will show advertisement and content as well as accommodate the ILP node software. Snake Nation societies at the respective universities will be put in charge of the node maintenance after undergoing a training. Moving forward we will work on a strategy to mitigate node downtimes during power cuts and loadshedding.

    Snake Nation’s Africa 4.0 tour provides the opportunity to disseminate the nodes and train students to maintain the nodes across the entire continent. We have identified universities in 10 countries across Africa (South Africa, Zambia, Rwanda, Tanzania, Kenya, Ghana, Morocco, Eswatini, Cameroon, Nigeria) that have agreed participate in the Africa 4.0 tour.

    Africa 4.0 is a university tour held by Snake Nation in collaboration with the AASU (All-Africa Students Union) promoting the adoption of the 4th Industrial Revolution. The tour will kick off in March 2023 at CPUT, run through 10 African countries and will finalise in November of 2023.

Image description

Africa 4.0 will be utilized as a channel to introduce ILP to students through hackathons and trainings in partnership with TIA and the BIIC. We will also arrange for the maintenance of the university nodes to be part of a leave-behind program within Africa 4.0. This means trained society members will be left in charge of the interledger nodes and we will have regular check-ins.

  1. Edge Nodes - Individual households:

    Individuals can host an edge node or multiple nodes in their homes. We provide hardware that contains the ‘run-a-Snake Nation-ILP-node’ software and is an easy plug-and-play solution. At prototype stage Snake Nation plans to give out Raspberry Pis during hackathons to introduce distribution of edge nodes.

    Ideally the node should always be running which means having access to power and wifi. There are different options we have identified that would make adoption more interesting for users such as providing a wifi router or a TV box that contains the necessary software to run a node. This however, cannot be guaranteed at all times, as some areas do encounter frequent power cuts or power rationing. For this reason we propose to have a back up through node clusters located in data centres.

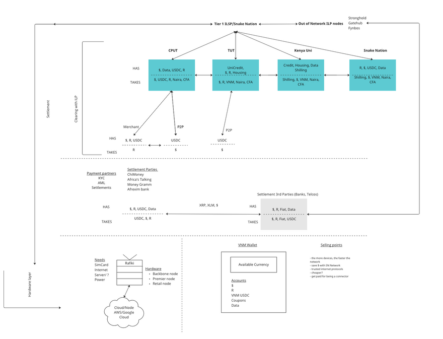
4. Determine technical design of ILSP infrastructure

Image description

Results from our first team brainstorm sessions. The diagram gives an overview of the relations and components that could be found within a Snake Nation Tier 1 interledger network.

As a Tier 1 ILSP, our primary duty will be providing routing services for all of our clients, in this case nodes in our network. This in turn will allow global payments, outside of our network of nodes to into the broader main net. We have identified essential value-added services for an ILSP with such a role to also include:
• A digital wallet that provides users with payment pointers - this will be handled via the Snake Nation wallet.
• API integrations for developers - allow developers access into the ILP ecosystem via VNM Wallet APIs and SDKs
• Web Monetisation gateway - the provision of payment pointers will allow for WM participation outside of the Snake Nation ecosystem
• ILP node infrastructure - maintaining a cluster of nodes that ensure a certain level of stability on the network, with a focus on edge location coverage. Focusing on infrastructure has led most of our early adopters to be FinTechs already in the money-moving business who would need our network as an alternative to moving funds. Our research also shows most of our non-technical participants would prefer to have a plug-and-play form factor that would make it easy to run and maintain a node.
• ILP and Web Monetisation advocacy / Sales, Business Development - hosting and inviting developers and FinTechs to workshops, panels, and conferences around ILP to increase adoption.

Current Phase in experimentation:
Our goal is to introduce ILP capabilities to our VNM Wallet. Our approach involves creating a private ILP network with our community and ecosystem partners which initially will improve moving funds around the continent. We will use this network as our sandbox as we grow with our community around best practices, developing the required settlement plugins for the different use-cases etc. We will also use this time to navigate the regulatory space within the different regions.

On this note, we have ideated around different ways of approaching the technical build. In essence, we need to run a cluster of nodes that are peered to each other as shown
in the diagram.

Option 1.
Run Rafiki, we run Rafiki on our main nodes as well as on the network participants. Utilizing the available documentation on Rafiki to guide participants on how to run and peer a Rafiki node.

Option 2.
We understand that Rafiki is a connector wearing a cape, it's the all-in-one suite for participating on the ILP network. We can also take a similar approach, starting off with a barebones connector, then building around it the minimal functionality that would make setting up, peering and maintaining the node (connector) as easy as possible for beginners. This is essential for our edge location use cases where it would not be possible to host nodes in a traditional data center.

Option 3.
We already anticipate the complications surrounding maintaining a decentralized network of this scale, we were happy to hear the introduction on Dasie, which is solving a lot of the problems around keeping large networks online.

All of the different options will include a cluster of nodes that we maintain and peer with ILP providers on the main net, then routing payments within our private network out.

Image description

VNM Wallet.

Communications and marketing

Invest Africa Digital Assets Conference - we were invited to speak on the work Snake Nation has been doing in tying the creative industries to tech innovation in order to dive economic transformation. There we were able to talk about the work we are doing with ILP and discuss some of the gaps in current monetization for Web3 platforms. The conference introduced the team to the Global Policy House network, Digital, Finance and regulatory including government financial representatives. We were able to have candid conversations and identify current initiatives to close the gap.

Image description

Africa 4.0 - The Africa 4.0 tour has been promoted in several TV and radio interviews throughout the year. As of now Snake Nation’s efforts to build a Tier 1 interledger network in Africa and the interledger-related activities planned for the tour are part of all communications on Africa 4.0 as well.

Youth Connekt Africa Summit 2022 - Snake Nation participated in a panel discussion educating about the creative economy and innovative tools such as Web Monetization and Interledger.

What’s next?

  1. Test roll-out strategy, finalise technical research & requirements & cost structure We will start testing with the universities on the ground and iterate over the preliminary roll-out strategy. The wallet architecture, software and hardware requirements are in early stages. We are continuing to establish needs requirements for the network. This includes talent recruitment in regulatory and licensing expertise, node development and the costs of a Sandbox environment. The cost structure with the addition of hardware and the preliminary network business models will be further developed.
  2. Host ideation panels We will host the above-mentioned ideation panels to for understand the regulatory landscape and create awareness in the creative industry. In addition, Snake Nation is planning an ILP hackathon with 100 participants at the Advertisement Week Africa 15.-18. February.
  3. Roll-out Africa 4.0 The Africa 4.0 program will kick-off on 3rd of March 2023.
  4. Sandbox participation The current wish list for Sand box participation is AFREXIM Bank (PAPSS), SA Central Bank, Mauritius. Research has shown that operations inside these sandboxes would provide substantial capabilities to operate within a variety of countries using localized as well as cross-border legal frameworks. though we have the network to advocate, the cost of participation may become a bottleneck for advancement. To mitigate this we are collecting requirements and services that can assist. The above regulation chart brakes this out.

What community support would benefit your project?

We have a few points that the ILF community can help us with:

  1. We are looking for members of the community that are licensed financial service providers that we can partner and integrate with.
  2. We have panels and Africa 4.0 kick-off events coming up. We would like cohort members to join our industry events as well. Please reach out to us for more information.
  3. We would appreciate any help/legal resources available for partnership, commercial, and infrastructure agreements.

Lastly, we encourage anyone who sees opportunities for collaboration or just wants to connect to get in touch with us!

Relevant links/resources

Snake Nation Website: https://snakenation.co/

Financial Services Grantees, Sprint Update: https://docs.google.com/presentation/d/1_aq9zL87Cdy-i5c4Bed01tUJGYCngKSQ/edit?usp=sharing&ouid=112236276776695298518&rtpof=true&sd=true

*Snake Nation @ Interledger (ILP) Summit 2022 - Day 1:* https://www.youtube.com/watch?v=Whp4RfW3K_U&t=14875s

*Snake Nation @ Interledger (ILP) Summit 2022 - Day 2:* https://www.youtube.com/watch?v=85OXEc

Top Africa News: https://www.topafricanews.com/2022/06/15/pan-african-technopreneurs-snake-nation among-leading-african-creativesheadlining-moca-movement-of-creative-africas-event-in-rwanda/

Top Africa News: https://www.topafricanews.com/2022/07/29/technopreneurs-snake-nation-and-all-africa students-union-launch-africa-4-0-music-tech-gaming-tour-for-creative-millennials/

Digital Times Africa: https://www.digitaltimes.africa/global-financial-inclusion-for-africans-a-step-closer with-snake-nation-funding-from-interledger-foundation/

Top comments (1)

Collapse
 
dresus profile image
Dre Ngare Snake Nation As- A-Tier 1 ILPS

Great job Snake Nation!!!