The Interledger Community 🌱

Maggie
Maggie

Posted on • Edited on

Binusu Universal Wallet β€” Grant Report #1

Image description

Project Update

We have been working on milestone 3- Design; working on development of the functional specifications for the both the mobile and browser application interfaces. We identified and categorized software development and service level requirements into four priorities i.e. mandatory, desirable, standard and customization required, which were matched with the conducted needs assessment. Our next milestone is to develop the code for the prototype to check if it fits in the designed specifications.

Progress on objectives

  1. On financial inclusion, we conducted research and involved the retail supermarkets who are stakeholders to design an application that is user friendly, easy to understand and compatible to their current vendor/sales management system, so that the awarded points on sales captured can easily be converted to crypto or fiat and used to make more purchases. The vendor's customers should also be able to use the accumulated points on their wallets to pay for and access services from other retailers like airtime or data from their telecom operator and utility payments to utility service providers.
  2. On cost saving, the wallet which is built on blockchain will be integrated to Binusu Merchant services, an internal crypto exchange backend to reduce on costs incurred in conversion and transfer of the two currencies. BMS will store the money on points awarded in a native stable coin Binusu, to allow faster and seamless transfer of value. Both the vendor and customer will benefit from minimized loss on money incurred in transaction processing and payment.

Key activities

A work plan with milestone, activities to be undertaken and their duration for each milestone was developed, discussed and with their entire team. It is updated every week to indicate which activities have been accomplished and their percentage of completion.

  1. Scoping was the first milestone in which we had to define and secure core resources that is human resources, tools to be used and finances. A needs analysis was conducted that involved interviews with target customers and bench marking with existing application developer companies that have designed a similar project. Here we had to check that what the research work and activities for the entire project were within the budget of the ILF Grant.
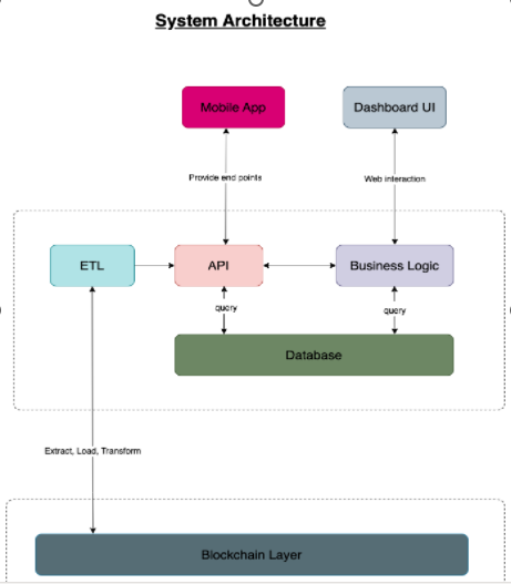
  2. From the system requirements milestone, a software specifications document was collectively populated with data with the senior developer taking lead on architecture and network infrastructure designs for the application. It was saved in a Team channel which is the central place for the entire team to have visibility, share and get updates on the project.
  3. Next we moved to the design milestone in which we determined the system delivery mechanism to be used and we decided to split the developer workload basing on the number and nature of functionalities that have to be developed for the prototype. One developer was assigned the browser/ web application for the vendor (retailer or business) and the other two were assigned to the mobile application that is to be accessed on the customers mobile device. The application has to be compatible to both IOS and android systems.

Image description

Image description

Communications and marketing

We shared about the ILF award received on our Twitter and Linkedin accounts, briefly introducing the universal wallet project were undertaking and the benefits it will bring to its users and community. We also had staff share about the award and project on their personal accounts to keep the public informed and expectant about the final release.
https://twitter.com/CryptoSavannah/status/1580486638639386630?s=20&t=bUNJCPmJSjrpzkbib4IOoA

We have also discussed app branding to change the name of the wallet and any other branding collateral. Our internal branding team is currently working on this

What’s next?

We still have the development, training and deployment milestones in which we are going to concentrate on develop the prototype basing on the written code, conduct internal and User Acceptance tests, train vendor teams on how to navigate the software/ application then finally plan for launch activities to the market. We shall also be provided an update in the next progress report indicating what we have been able to accomplish in this time frame, challenges and the possibility of adding digital identity to the wallet

What community support would benefit your project?

From the community, we would like to know if there is anyone who has worked on or knows a company running a similar project. We would to like to do as much benchmarking as we can, learn from their challenges and how to mitigate risk

Additional comments

Our company is a member of the Blockchain Association of Uganda and through this membership we are informed of the blockchain use cases and collaborations in the country that we can leverage to find resources in-terms of developers, consultants and partnerships

Relevant links/resources (optional)

Top comments (1)

Collapse
 
lwlkarama profile image
Lawil Karama

@magnanks I know some supermarkets or online stores! send me an email ok!